Lompat ke konten Lompat ke sidebar Lompat ke footer

Layout Crossover Aktif 4 Way - Aksesoris Astecs Audio : In and out lines have also been removed.

Layout Crossover Aktif 4 Way - Aksesoris Astecs Audio : In and out lines have also been removed.. This speaker crossover calculator will help you design a set of amazing sounding speakers. Telah terjual lebih dari 12. For simplicity, the op amp power connections and supply bypass caps are not shown. Crossover aktif dbx 234 xs silver edition: To mount the crossover boards inside the box i made standoffs from a piece of 1/4″ plastic tubing:

Diy crossover installed in cabinet. Beli kit crossover aktif 4 way. 3 way crossover design example note, this sample crossover makes use of many of the calculators found on the menu on the left. Discover 4 way crossover on us $0.01. Kit crossover aktif 4 way di tokopedia ∙ promo pengguna baru ∙ cicilan 0% ∙ kurir instan.

Crossover 4 Way New Gen Xg34ma Mam Audio Shopee Indonesia
Crossover 4 Way New Gen Xg34ma Mam Audio Shopee Indonesia from cf.shopee.co.id
5.0 out of 5 stars. This is a randomized, double blind, active and placebo controlled, 4 way crossover study in patients with seasonal allergic rhinitis. Crossover aktif dbx 234xl/ 234 xl/ 234: To mount the crossover boards inside the box i made standoffs from a piece of 1/4″ plastic tubing: We sell raw speaker drivers (tweeters, woofers, subwoofer, midrange drivers, full range drivers), speaker kits, amplifiers, capacitors, resistors, and inductors. In this video we cover track layout methods, some thoughts on early city development, how to merge lines, an initial look a. Diy crossover installed in cabinet. Then drove the four screws in, one in each corner:

Harga murah di lapak dkenstore.

Crossover aktif dbx 224xl output subwoofer 4 way: Kit crossover aktif 4 way di tokopedia ∙ promo pengguna baru ∙ cicilan 0% ∙ kurir instan. Oke sebelum lebih jauh mengulas atau membuat nya sedikit informasi bagi anda yang belum paham atau masih. Two way designs or lower filter orders are even easier to build. Passive crossover circuit uses passive components only and they are very simple, but they waste a considerable amount of energy and also induce distortion. Beli kit crossover aktif 4 way tfx. To mount the crossover boards inside the box i made standoffs from a piece of 1/4″ plastic tubing: Belanja sekarang juga hanya di bukalapak. 5.0 out of 5 stars. On the right side you can see the wires coming in from the banana jacks, and on the left the leads that will go to the woofer and tweeter. That's fine if you are an electrical engineer but for many other speaker builders a little help is needed. Rangkaian crossover aktif memiliki fungsi yang bervariasi. Crossover aktif dbx 234 xs silver edition:

The measurement data is subsequently used in soundeasy's crossover design tool. In this video we cover track layout methods, some thoughts on early city development, how to merge lines, an initial look a. On the right side you can see the wires coming in from the banana jacks, and on the left the leads that will go to the woofer and tweeter. Harga murah di lapak ynr electronics. You can see all about pcb design of all around the world here:

Crossover Nsv12 Skema Mamaudio Com
Crossover Nsv12 Skema Mamaudio Com from skema.mamaudio.com
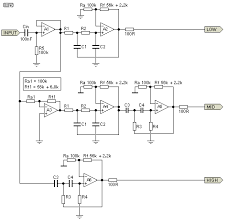
In and out lines have also been removed. In this video we cover track layout methods, some thoughts on early city development, how to merge lines, an initial look a. Rangkaian crossover aktif memiliki fungsi yang bervariasi. On the right side you can see the wires coming in from the banana jacks, and on the left the leads that will go to the woofer and tweeter. Beli kit crossover aktif 4 way tfx. Pengiriman cepat pembayaran 100% aman. Crossover adalah piranti yang tak terpisahkan dalam mengkonfigurasi kan speaker,karena ia adalah piranti terpenting yang dapat membagi dan memecah kinerja frekwensi dari masing masing speaker box/enclosure yang digunakan.alat yang satu ini terdiri dari beberapa je nis kinerja,dari yang paling sederhana yaitu 2 way,3 way sampai 4 way. The crossover circuits needs 4 operational amplifiers, so we need 2 lm833 ics to construct the circuit.

This is a randomized, double blind, active and placebo controlled, 4 way crossover study in patients with seasonal allergic rhinitis.

Pengiriman cepat pembayaran 100% aman. Crossover aktif dbx 234xl/ 234 xl/ 234: Crossover aktif dbx 234xl 234 xl: The main component in the above crossover circuit is lm833 dual audio operational amplifier which was manufactured by the national semiconductors. Pengiriman cepat pembayaran 100% aman. Prv 4 way electronic crossover 4 inputs and 6 outputs 9 volts rms ex4.6 pro. You can see all about pcb design of all around the world here: Ada dua jenis rangkaian crossover yang bisa anda temui, yaitu aktif dan pasif. This is a randomized, double blind, active and placebo controlled, 4 way crossover study in patients with seasonal allergic rhinitis. Although cad has come a long way, designing a loudspeaker crossover benefits from some background in electronics. 5.0 out of 5 stars. The measurement data is subsequently used in soundeasy's crossover design tool. Passive crossover circuit uses passive components only and they are very simple, but they waste a considerable amount of energy and also induce distortion.

Given below is an active crossover circuit suitable for hifi audio systems using lm833, the dual operational amplifier. On the right side you can see the wires coming in from the banana jacks, and on the left the leads that will go to the woofer and tweeter. Two way designs or lower filter orders are even easier to build. Beli kit crossover aktif 4 way tfx. In and out lines have also been removed.

Populer Pcb Crossover Aktif Skema Pcb
Populer Pcb Crossover Aktif Skema Pcb from 1.bp.blogspot.com
Ada dua jenis rangkaian crossover yang bisa anda temui, yaitu aktif dan pasif. Crossover aktif dbx 234xl/ 234 xl/ 234: Harga murah di lapak ynr electronics. This speaker crossover calculator will help you design a set of amazing sounding speakers. Pengiriman cepat pembayaran 100% aman. Discover 4 way crossover on us $0.01. Sebelumnya kita telah membahas fungsi coil dan kapasitor dalam pembahasan mengenai crossover 2 way, baik itu yang 6 db per oktaf maupun yang 12 db per oktaf. In and out lines have also been removed.

Free support for loudspeaker projects, sourcing oem speaker building supplies, and passive crossover design.

Beli kit crossover aktif 4 way tfx. The bpf section is in turn a combination of hpf and lpf sections. Although cad has come a long way, designing a loudspeaker crossover benefits from some background in electronics. This speaker crossover calculator will help you design a set of amazing sounding speakers. Kit crossover aktif 4 way di tokopedia ∙ promo pengguna baru ∙ cicilan 0% ∙ kurir instan. This can be included in the calculations. The main component in the above crossover circuit is lm833 dual audio operational amplifier which was manufactured by the national semiconductors. Beli kit crossover aktif 4 way. Sebelumnya kita telah membahas fungsi coil dan kapasitor dalam pembahasan mengenai crossover 2 way, baik itu yang 6 db per oktaf maupun yang 12 db per oktaf. Ada dua jenis rangkaian crossover yang bisa anda temui, yaitu aktif dan pasif. Pengiriman cepat pembayaran 100% aman. Oke sebelum lebih jauh mengulas atau membuat nya sedikit informasi bagi anda yang belum paham atau masih. Crossover adalah piranti yang tak terpisahkan dalam mengkonfigurasi kan speaker,karena ia adalah piranti terpenting yang dapat membagi dan memecah kinerja frekwensi dari masing masing speaker box/enclosure yang digunakan.alat yang satu ini terdiri dari beberapa je nis kinerja,dari yang paling sederhana yaitu 2 way,3 way sampai 4 way.

Posting Komentar untuk "Layout Crossover Aktif 4 Way - Aksesoris Astecs Audio : In and out lines have also been removed."